春风送暖,捷报频传。在榆能集团2025年职工“五小”创新优秀成果评选中,公司以6项成果获奖、1项优秀组织奖的成绩名列前茅,交出了一份亮眼的满意答卷,充分展示了公司创新创效的“硬核”实力,进一步提升了“科技15vip太阳集团官网”的品牌形象。

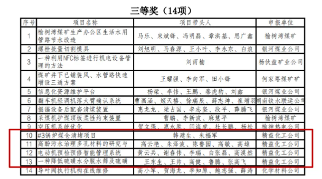
本次集团“五小”创新优秀成果评选共征集到职工创新成果172 项,其中,公司征集创新成果达49项。经专家组评审,王占鹏团队的“沸腾床反应器内件优化改造”项目荣获一等奖;杭建军团队的“分拣渣铁项目”荣获二等奖;韩建生团队的“#3锅炉煤仓清堵项目”、高云艳团队的“高酚污水治理多孔材料的研究与应用”、黄云兵团队的“电动机预检预修智能管理系统”、王东生团队的“一种降低硫磺水分脱水筛及硫磺包装装置”等4项成果荣获三等奖。以上获奖项目均源自生产一线,精准破解了装置运行、环保治理、设备管理中的实际难题,体现了“小、实、活、新”的创新特色。鉴于公司超常的组织动员能力和涌现的诸多优秀成果,公司获得优秀组织奖,受到了集团通报嘉奖。 为深入落实榆能集团“五小”创新活动部署,公司工会将“五小”活动作为推进公司群众性经济技术活动的重要抓手,确定生产技术部、党群工作部为牵头组织部门,精心组织、广泛动员,鼓励职工立足岗位、从解决身边实际问题入手,内容涵盖工艺优化、设备改造、安全环保、节能降耗等多个领域。活动吸引了广大一线职工、技术骨干和管理人员积极参与,总体参与率达65%,形成了“人人可创新、处处有创新”的浓厚氛围。 公司2025年“五小”活动开展以来,不仅有效解决了生产一线的实际问题,更催生了一批技术含量高、转化效益好的创新成果。其中,《炭化炉炉顶负压自动控制系统》《一种煤浆浓度和粘度的检测装置》《高酚污水治理多孔材料的研究与应用》等7项成果成功获得国家专利授权。与此同时,大量成果虽未申请专利,但通过降低劳动强度、提高工作效率、节约运行成本、消除安全隐患,在优化操作流程、改良设备性能、强化安全保障等方面发挥了实实在在的作用,年均累计创效数百万元,有力推动了群众性创新成果向现实生产力转化。 此次“非常6+1”的优异成绩,是公司贯彻集团部署、凝聚职工智慧、服务发展大局的生动实践。从小发明到大效益,从个人创新到团队攻关,公司广大职工用实际行动诠释了“改善改进也是创新”的理念。站在新的起点上,公司将持续营造创新创效的良好氛围,继续深化“五小”活动,让创新活力竞相迸发、创新成果不断涌现,为集团“十五五”高质量发展贡献更多“15vip太阳集团官网智慧”。





微信公众号
